Files
Files shared with the group
Page 1 of 2.
| Folder | Title | Preview | Description | Size | Asset |
|---|---|---|---|---|---|
| / | 2004_1001_122433AA.JPG |
|
motm-510 is blue! | 412.8 KB | Open |
| / | 650 Demo #12 - 7 Octave Arp with Portamento.mp3 | MP3 | 650 Arp driving a single voice w/3oscs through 440 then 410 | 391.5 KB | Open |
| / | 650 Demo #3 - Arp Meantone External Clock.mp3 | MP3 | External clock controlled Arpeggio in Meantone scale | 872.9 KB | Open |
| / | 650 Demo #4 - Kalimba.mp3 | MP3 | MEantone Arpeggiator External Clock modded by S&H | 699.0 KB | Open |
| / | 650 demo-holdallnote2.mp3 | MP3 | HoldAllNotes driving 650 to 310/Mimiwave with SC-7 thru spring reverb | 1.3 MB | Open |
| / | 650 demo-holdallnotes.mp3 | MP3 | HoldAllNotes driving 650 to 300 to TimeMachine to spring reverb | 486.7 KB | Open |
| / | 730 Demo a1.mp3 | MP3 | 730 used for rhythms | 2.0 MB | Open |
| / | 730 Guitar Demo.mp3 | MP3 | 5 String Electric Baritone Mandola modded by MOTM 730 contolled modules | 1.8 MB | Open |
| / | Avril Pad 1.mp3 | MP3 | chord pad | 209.4 KB | Open |
| / | INTERFACE.GIF |
|
Idea for a 1U mic/line level interface | 16.4 KB | Open |
| / | Imitative Horn Demo.mp3 | MP3 | Imitative Horn Demo | 1003.6 KB | Open |
| / | MOTM 120 Cross Mod Demo #1.mp3 | MP3 | 120 Cross Mod Demo - Long but stay with it! | 3.0 MB | Open |
| / | MOTM Basic MiniMoog.zip | ZIP | A Basic Minimoogish patch | 413.4 KB | Open |
| / | MOTM Basic Typical Analog Synth.zip | ZIP | An Analog Synth Basic Patch | 408.3 KB | Open |
| / | MOTM Hoedown 1.zip | ZIP | Hoedown Attempt | 430.7 KB | Open |
| / | MOTM switched on TD2.mp3 | MP3 | More MOTM-490 filter... | 902.8 KB | Open |
| / | MOTM-102 Ticks.fpd | FPD | Mike's FPD with tick marks added. Does add to the price, though. Ouch. | 2.5 KB | Open |
| / | MOTM-990.jpg |
|
Using 2 pin housings to simplify 4 pin connections to 6 pin headers | 167.1 KB | Open |
| / | MOTM300.mp3 | MP3 | Sounds Good, 2 MOTM300 and MOTM490 | 1.1 MB | Open |
| / | MOTM_700_1U_PROPOSED.jpg |
|
Possible 1U 700 Layout | 32.0 KB | Open |
| / | Miniwave_sh.mp3 | MP3 | Demonstration of the Miniwave being triggered by S&H | 542.3 KB | Open |
| / | Miniwave_sh_description.txt | TXT | text file explaing how the Miniwave patch was set up. | 640 B | Open |
| /MoogCab/ | Complete_front.jpg |
|
Completed cabinet front | 50.5 KB | Open |
| /MoogCab/ | Unfinished Right Detail.jpg |
|
Detail of right inside | 26.2 KB | Open |
| /MoogCab/ | Unfinished.jpg |
|
Unfinished cabinet | 35.4 KB | Open |
| /MoogCab/ | VISIO-MOTM_cab.PDF | Drawings for the cabinet with measurements | 5.9 KB | Open | |
| /MoogCab/ | Wired_rear.jpg |
|
Completed cabinet rear view | 36.4 KB | Open |
| /MoogCab/ | Wiring_rear.jpg |
|
Rear view of power supply wiring | 74.3 KB | Open |
| /Patch Journal/ | The Granulator.doc | DOC | First Patch Journal Entry: Granular Synthesis on an Analog Synthesizer | 31.5 KB | Open |
| /Patch Journal/ | The Granulator.pdf | Same as the Word doc but PDF | 69.2 KB | Open | |
| /Pushbuttons/ | SB-4011NO_Cutaway_Colored.jpeg |
|
7.2 KB | Open | |
| /Pushbuttons/ | SB4011NOH.JPG |
|
184.7 KB | Open | |
| /Pushbuttons/ | SB4011NOHbw.JPG |
|
147.5 KB | Open | |
| /Pushbuttons/ | sbpush.jpeg |
|
7.9 KB | Open | |
| /Sam_Ash/ | add1.jpg |
|
60.7 KB | Open | |
| /Sam_Ash/ | add2.jpg |
|
59.8 KB | Open | |
| /Sam_Ash/ | cover.jpg |
|
82.7 KB | Open | |
| /Tolex Cabinet/ | Complete.JPG |
|
Front view of cabinet | 58.4 KB | Open |
| /Tolex Cabinet/ | CornerDetail.JPG |
|
Corner detail of cabinet | 54.3 KB | Open |
| /Tolex Cabinet/ | Inside.JPG |
|
Closeup of one bay of cabinet | 58.1 KB | Open |
| / | Two-490-VCF.mp3 | MP3 | Some fun with two MOTM 490 VCFs | 4.1 MB | Open |
| / | Velleman.zip | ZIP | Velleman MOTM front panel beta | 949 B | Open |
| / | clickbass.mp3 | MP3 | clicky bass - notice clicks are not on all notes & keep changing | 752.3 KB | Open |
| /konkuro/ | Blips.mp3 | MP3 | blips made with FS | 124.1 KB | Open |
| /markusstuff/ | inv-rect pcb.jpg |
|
final pcb of the inverter-rectifier | 48.4 KB | Open |
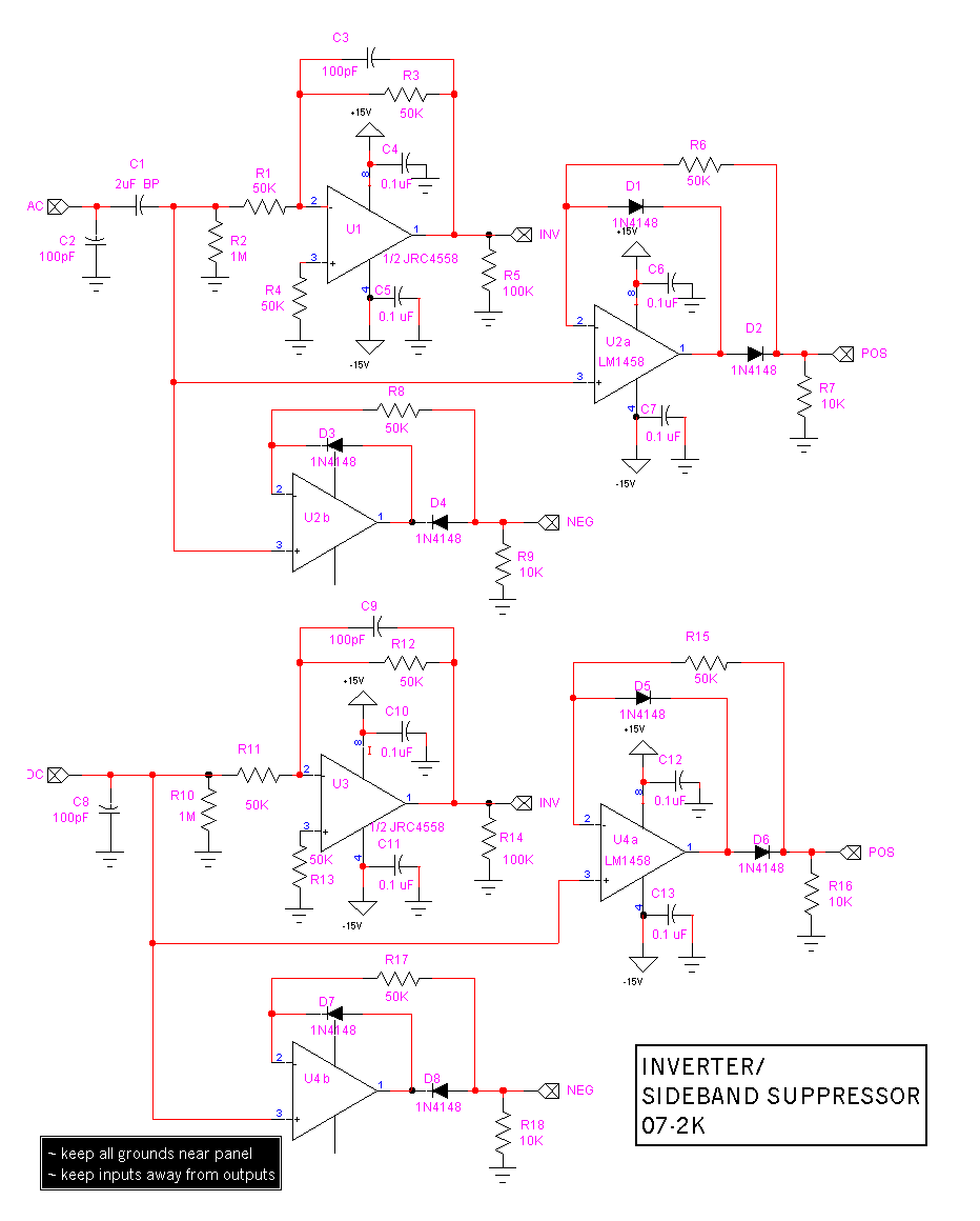
| /markusstuff/ | invertersidebandsupressorschem.gif |
|
inverter-rectifier schematic | 21.8 KB | Open |
| /markusstuff/ | mark's inv-rect.jpg |
|
the finished module | 28.6 KB | Open |
| /markusstuff/ | motmpanel inverter-rectifier panel.gif |
|
just a mockup of the front panel | 7.0 KB | Open |
| / | modular_power_connectors_210.png |
|
Diagram that shows the pinout of various 5U module power headers. Many thanks to SonicWarrior and the folks at Muff's Modules and More forum! :-) | 13.3 KB | Open |
| / | moogmotm.jpg |
|
Not a customer? | 35.8 KB | Open |