[sdiy] 555 ADSR question

René Schmitz uzs159 at uni-bonn.de
Wed Nov 12 01:05:05 CET 2008


Hi Nicolas,

nicolas schrieb:
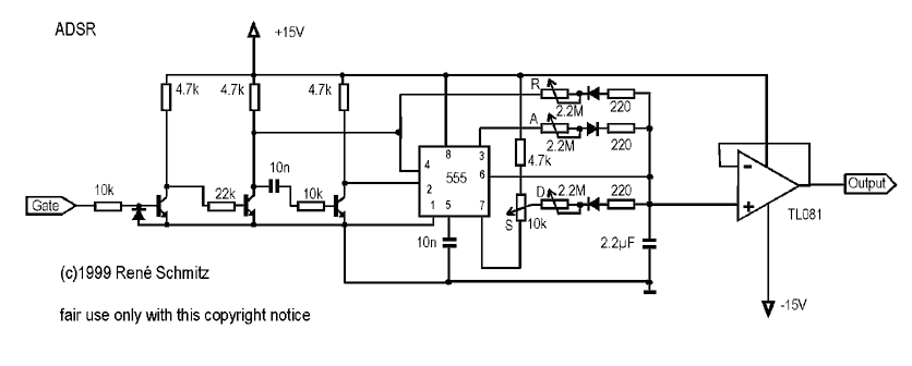
> In the typical 555 based ADSR such as the one by Rene Schmitz
> http://www.synthdiy.com/files/2005/adsr2.png I see that the threshold
> detect pin on the 555 (pin 6) is wired directly to the integrating
> cap, rather than to the output after it has been buffered by the
> op-amp.  Why is that?  I would have thought it would be better to
> minimise the load on the cap and use the buffered voltage.  But maybe
> there is a good reason?


Indeed that would reduce the load on the cap, and it should work. There 
is no real reason to do it this way I think.

However in practice it doesn't hurt to load the cap with the current 
from the threshold pin. (Especially if you use a CMOS version of the 
555. like ICM7555, LMC555). As long as the time constant is larger than 
your largest time constant for any of the controls, it won't disturb the 
operation. (A quick calculation gives me a time constant of almost 4 
minutes, for full discharge on the cap, with a 0.1uA load (as per 
bipolar 555). Compare that to the 5*RC = 24sec)

Cheers,
  René

-- 
uzs159 at uni-bonn.de
http://www.uni-bonn.de/~uzs159



More information about the Synth-diy mailing list