[sdiy] very simple VCA circuit

David Moylan dave at westphila.net
Fri Jan 28 01:48:17 CET 2011


Thanks for that.  I'm not sure I understand the explanation though. 
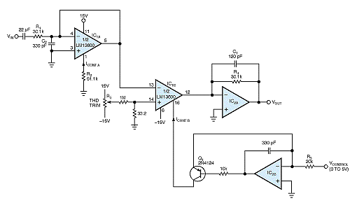
IC1A having pin 4 and 5 connected should make the current from the 
output to pin 4 =  -(input current) in order to maintain virtual ground 
at pin 4.

How does this cause an equal current to flow into IC1B pin 13 "causing a 
virtually identical current to flow from IC1B 's pin 12"?

megaohm wrote:
> I uploaded my saved image here:
> 
> http://www.sdiy.org/peng/diy/Mike%20Sims%20VCA.gif
> 
> It's small and hard to read but that's all I have.
> 
> 
> 
> On Thu, Jan 27, 2011 at 6:01 PM, David Moylan <dave at westphila.net> wrote:
>> The images seem to be 404.  Is there a schematic available?
>>
>> megaohm wrote:
>>> On Thu, Jan 27, 2011 at 11:46 AM, megaohm <megaohm1 at gmail.com> wrote:
>>>
>>>> You can use the 13700 in a Mike Simms (EDN mag article)
>>> That should be Mike Sims  (one 'm')
>>>
>>> http://www.edn.com/archives/1995/011995/02DI1.htm
>>> _______________________________________________
>>> Synth-diy mailing list
>>> Synth-diy at dropmix.xs4all.nl
>>> http://dropmix.xs4all.nl/mailman/listinfo/synth-diy
>>>
>>
> 




More information about the Synth-diy mailing list