[sdiy] Rene Shmitz Voltage controled ADSR (linear slope)

jpdesroc at oricom.ca jpdesroc at oricom.ca
Wed Apr 16 18:00:35 CEST 2008


Hi list,

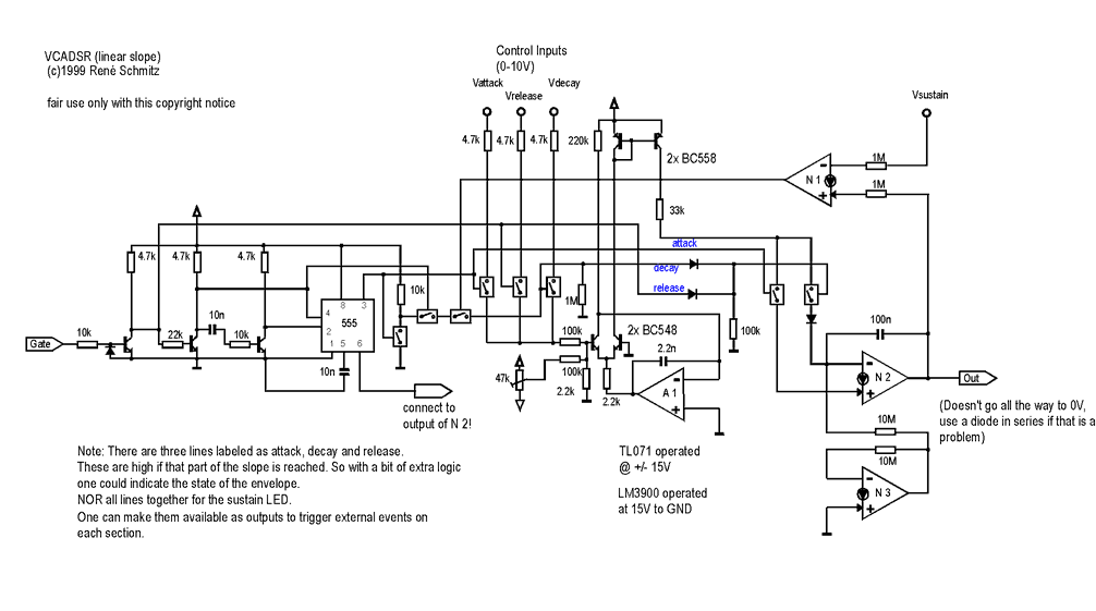
About this circuit:
http://www.synthdiy.com/show/file/?id=1409

Question:
If 0-5v pots would be placed at the Attack. Decay, Release inputs
would they be linear or log pots for good response?
And a table of 0-10v inputs vs slopes times 
would be very appreciated for the drafting of
the front panel A, D & R knobs timings (ex: 2msec to 10sec
positions..)
I'm thinking of using this design for
my next ADSR modules.
Anybody have info about my requests?

Thanks
Jean-Pierre Desrochers





More information about the Synth-diy mailing list