[sdiy] channel changer/bypass

Michael Ruberto frankentron at hotmail.com
Thu Oct 26 22:12:41 CEST 2006


Ok here's the design. I hope it works.

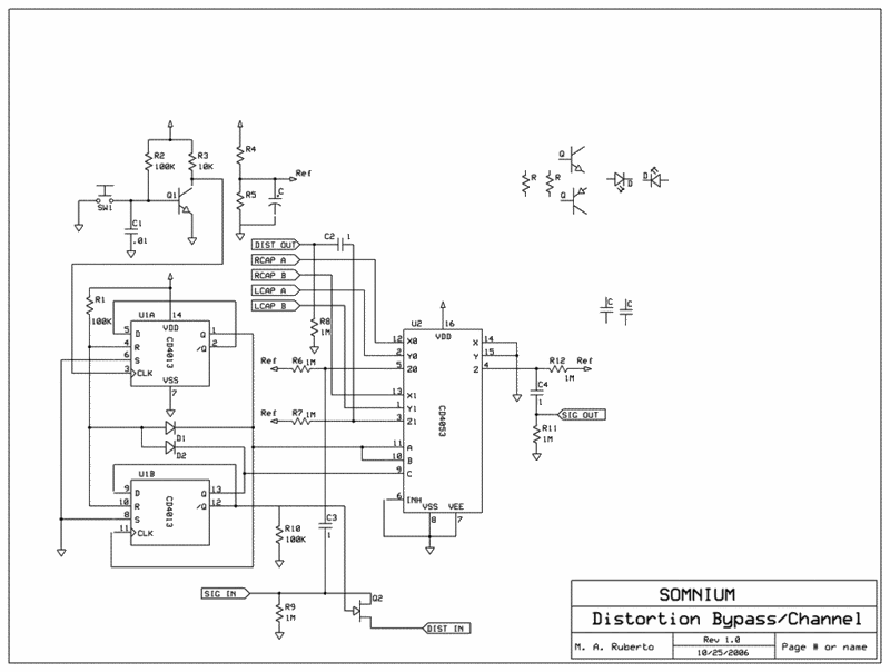
http://i108.photobucket.com/albums/n13/somnium7/Distortion_Bypass.gif

I have 2 of the 4053 switches employed for changing the tone caps in the 
distortion circuit for rhythm/lead operation. The 3rd 4053 is selecting 
either the input signal or the output of the distortion circuit to send to 
the main output.
Q2 will prevent "tone sucking" when in bypass mode.
D1 and D2 perform an AND function to reset the flip-flops when they reach 11 
(4).
On the bypass signals there are 1 Meg resistors to ground to eliminate the 
pops from switching coupling caps.
The bypass switch is referenced to prevent distortion as per the Geofex 
circuit I studied earlier.

It is a little complicated compared to using 2 DPDT switches but it's only 
costing me about 60 cents to build. Plus it's a nice exercize for handling 
analog signals with CMOS logic which is something I have never done before. 
This circuit will have other applications too in my synth system where I 
plan to build VCAs with Log/Linear/Expo responses with CV control.

Please tell me if you see any flaws or errors.

M. A. Ruberto

PS: the extra parts hanging out up top are for LED status indication. I'll 
flesh that out some more when I have this working on my breadboard.

_________________________________________________________________
Add a Yahoo! contact to Windows Live Messenger for a chance to win a free 
trip! 
http://www.imagine-windowslive.com/minisites/yahoo/default.aspx?locale=en-us&hmtagline



More information about the Synth-diy mailing list