[sdiy] Gilbert Cells and VCAs with Predistortion

James Patchell patchell at cox.net
Sun Jul 3 16:48:32 CEST 2005


Well...you are on the right track...so to speak...

I did a Gilbert Cell VCA with the LM13700 several years ago...however I 
found that it was a lot less expensive to actually take advantage of the 
fact that there are two OTA's in the LM13700...(by the way...this was not 
my idea...this showed up in EDN several years ago)...I don't remember where 
the link is for the original article (it is still on the web).

But I used it in my No-Tempco VCO because it is about 2 to 3 times more 
linear than the Gilbert front end (Gilbert.... 0.4% to 0.5% 
lineartity....dual LM13700...   0.1% lineartity).

This is not to say that experimenting with Gilbert cells is bad...I will be 
diving back into that soon myself as I attempt to find a way to make a 
substitute for the dearly departed CA3280E.  I figure it will take about 5 
years to accomplish that task...by then...I should have run out of 
CA3280Es... :-)

Take a look at http://www.oldcrows.net/~patchell/synthmodulesII/200-1007.pdf

On page 3...U8A and U8B is a linearized VCA made up of both halves of an 
LM13700...it still has the control feed through problems of the 
LM13700...but low distortion.  The only way to get lower distortion is to 
use a THAT VCA...

At 04:20 PM 7/2/2005 -0500, Ryan Williams wrote:
>hi all,
>
>My internet was down for a few days and I had nothing else to do except 
>study some circuits. I was looking at the data sheet for the HFA3101 
>(Gilbert Cell) and my analysis left me wondering what is the best way to 
>predistort the input so that the temperature and tanh effects cancel.  I 
>saw a circuit and description of the multiplier in the book 'Analysis and 
>Design of Analog Integrated Circuits' that used two diode connected 
>transistors and a differential current source for the predistortion.
>
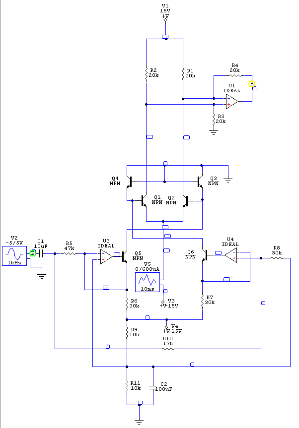
>next I applied this predistortion circuit to a simple VCA that needs only 
>4 matched and thermally connected NPN transistors. the circuit is here 
>(untested and maybe a bit difficult to read):
>http://www.sdiy.org/destrukto/temp/4npn_circuit.png
>http://www.sdiy.org/destrukto/temp/transient.png
>This circuit should handle about 20Vp-p input signals but the voltage to 
>diff. current converter (adapted from MAT-04 data sheet) does not work at DC.
>
>next I noticed that the diodes on the LM13700 are the same as the diodes 
>in my circuit and that this would be an easy way to get the same results 
>without an npn array. so the lm13700 and important points of the math are 
>shown here:
>http://www.sdiy.org/destrukto/temp/lm13700_circuit.png
>
>that last image shows both the tanh and the Vt temperature variable being 
>completely removed.  I assume that I have a flaw somewhere because I've 
>never seen anyone use the LM13700 with a 'real' current input like this. 
>It seems to me that this method is much better than using resistors on the 
>inputs with voltages connected.
>
>So my questions. Have I made a mistake, is this not as good as I thing it 
>is? also, I want to build these circuits, especially the 4npn VCA because 
>I expect it could turn out to be a good replacement for VCA circuits when 
>all the OTAs are gone.  How could I go about measuring the performance of 
>these circuits (other than looking at the scope and saying 'that looks 
>good'). I want to actually have some numbers that verify my thoughts.
>
>-ryan williams
>
>btw, the hfa3101 looks like it would make a deccent 4-quadrant multiplier 
>but the price with the rest of the needed circuitry looks like it would be 
>about the same as or more than an AD633.
>
>

         -Jim
***************************************************************
http://www.oldcrows.net/~patchell

***************************************************************




More information about the Synth-diy mailing list