Ms20, Korg "hard sync" core. sounds like hard core, porno tuff!

The Old Crow oldcrow at oldcrows.net
Fri Oct 20 23:38:35 CEST 2000


On Fri, 20 Oct 2000, Bjorn Julin wrote:

> I have put up a simple page about how to get a hard
> synced Korg CCO core, coments are invited!
> 
> http://home.swipnet.se/~w-133242/korg1.htm

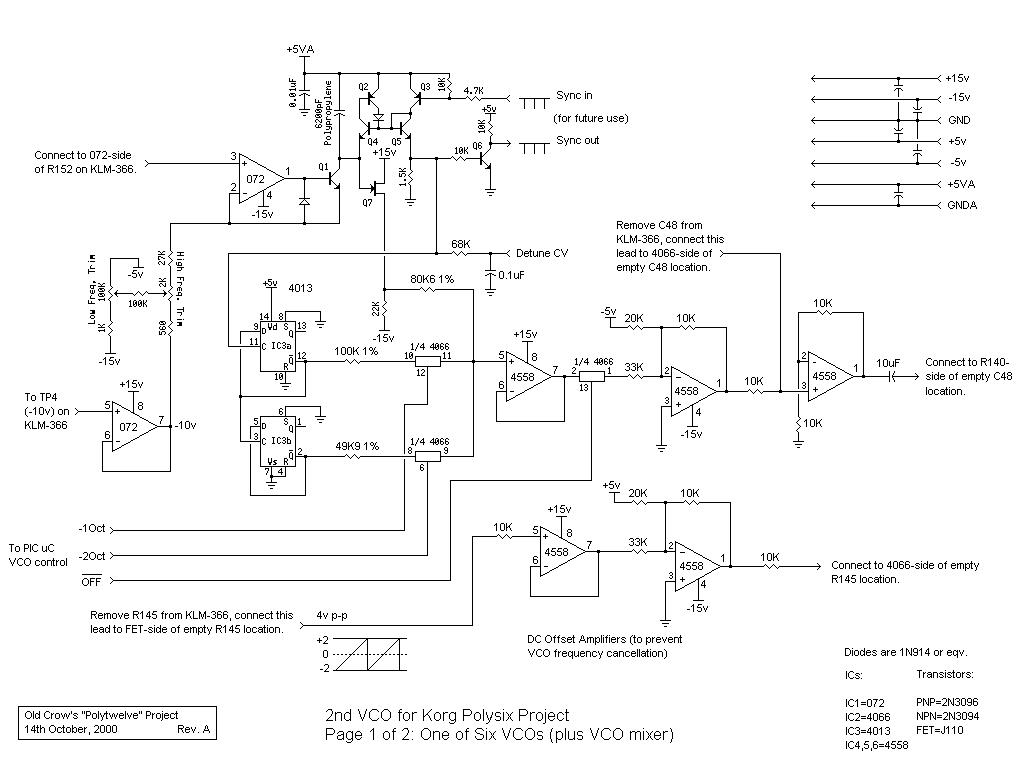
  I did it this way:

http://www.oldcrows.net/~oldcrow/p6vco2.GIF

  Works great, though I need to reset the F/Fs as well.

Crow
/**/





More information about the Synth-diy mailing list